70周年所庆_耀彩网
LOGO_imr70.png 联系我们  了解耀彩网
您现在的位置: 通知公告 回到首页
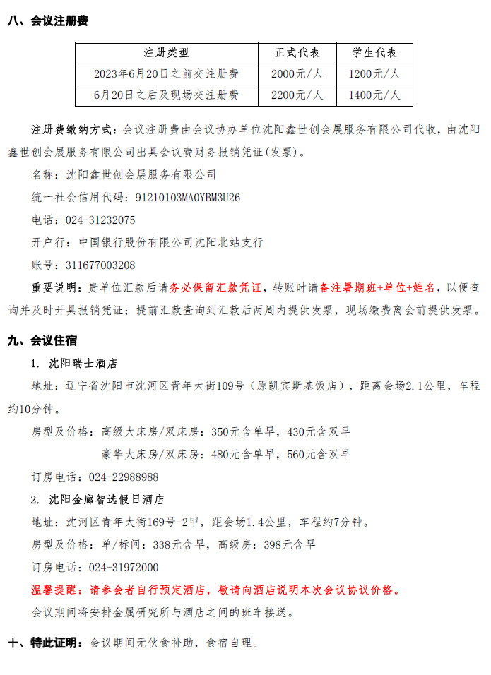
7.10-7.12】第十四届郭可信电子显微学与晶体学暑期学习班暨纪念郭可信先生诞辰100周年学术研讨会会议通知(第三轮)
作者:        2023-05-22  |          【 】【打印】【关闭
文档附件

70周年所庆_耀彩网

中国科学金属院研究所 版权所有  辽ICP备05005387号-1

地址: 沈阳市沈河区文化路72号 邮编: 110016 电话: 024-23971507