随着海洋、能源和航空航天等领域的快速发展,材料在复杂服役环境中的耐久性问题日益突出。微生物腐蚀(MIC)已成为威胁重大工程装备安全性和服役寿命的关键因素之一。与传统化学或电化学腐蚀不同,MIC涉及微生物代谢产物、生物膜形成及群落协同作用等多尺度和多物理场耦合过程,其机理更为复杂,防护技术成为重大挑战。因此,深入揭示复杂条件下微生物腐蚀的作用机制,开发绿色、稳定和长效的防护体系,对保障关键设施可靠运行和推动新材料研发具有重要意义。
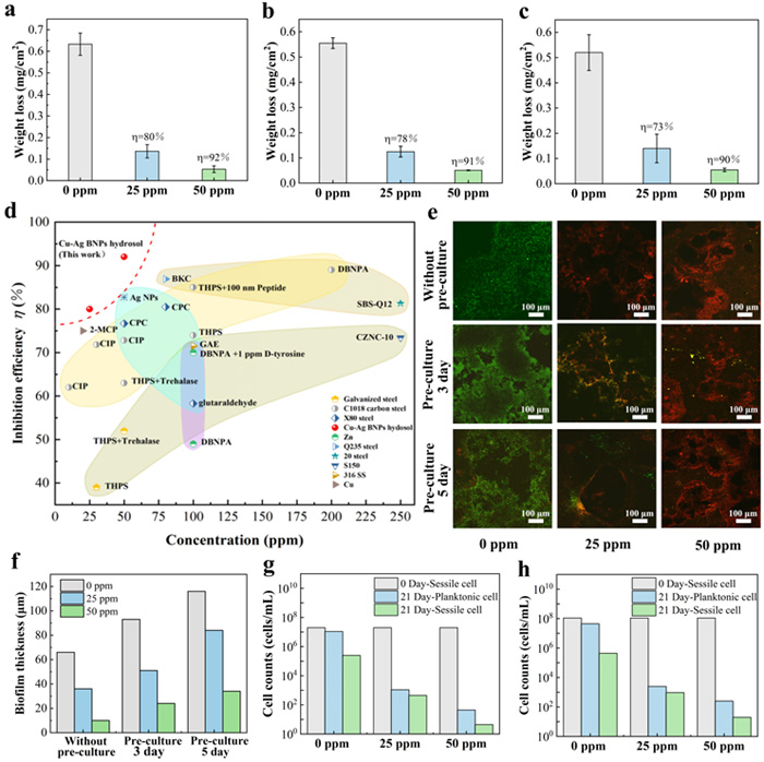
近日,耀彩网孙成研究员团队基于海洋、油气田及新能源等领域微生物腐蚀研究的长期积累(Corrosion Science 248,2025,112797;Corrosion Science 237,2024,112341;Corrosion Science 233,2024,112102; Corrosion Science,216,2023,111084;Corrosion Science 207,2022,110573;Corrosion Science 200,2022,110228;Corrosion Science 193,2021,109893等),联合金属研究所沈阳材料科学国家研究中心王宇佳研究员团队和东北大学徐大可教授团队,在微生物腐蚀控制领域取得突破性进展。团队成功开发出具有"离子调控"功能的Cu-Ag双金属纳米粒子水溶胶,该技术通过原子级精准的结构设计实现了银离子释放动力学的程序化调控,使抗菌性能大幅提升。密度泛函理论计算发现双金属界面特有的电子转移效应可显著增强抗菌活性,在50 ppm低浓度下即可使典型腐蚀性硫酸盐还原菌(SRB)附着量降低5个数量级,有效抑制生物膜形成。同时开发的原位聚合物包覆技术成功攻克了纳米颗粒在高盐环境中的团聚失效难题。实验证实该溶胶在50 ppm浓度下对X80钢的MIC抑制率高达90%以上。这一研究为设计下一代智能防腐材料提供了全新理论范式,将为我国油气开发、储氢设施等国家重大工程中的MIC防护提供关键防护保障。
相关研究工作以“Synthesis of Cu-Ag Bimetallic Nanoparticle Hydrosols and Their Superior Antibacterial Performances for Control of Microbial Corrosion by Desulfovibrio Desulfuricans Biofilm”为题发表于Adv. Funct. Mater. 2025,2500354。东北大学与耀彩网联合培养硕士生李昌鹏、耀彩网博士生才政为论文的共同第一作者,耀彩网韦博鑫副研究员、许进研究员和东北大学徐大可教授为论文的共同通讯作者。
该研究工作得到了国家自然科学基金(U24A2032和52301115)、国家杰出青年科学基金(52425112)和中国博士后科学基金(2023M743575)的资助。

图1. Cu-Ag BNPs水溶胶的制备和表征

图2. Cu-Ag BNPs水溶胶杀菌和缓蚀性能测试结果

图3. Cu-Ag BNPs水溶胶缓蚀性能电化学评价

图4. 腐蚀产物膜的XPS和ToF-SIMS表征分析

图5. Cu-Ag BNPs水溶胶金属离子吸附与脱附DFT计算与抗菌-缓蚀机理示意图
原文链接
AI读进展:双金属纳米溶胶让微生物腐蚀防护升级
随着海洋工程和能源设施的快速发展,材料在苛刻环境下的微生物腐蚀问题日益严峻。微生物腐蚀(MIC)就像“看不见的蛀虫”,每年在全球造成数千亿美元的经济损失。特别是在高温、高压、高盐等极端环境下,微生物形成的生物膜会加速材料腐蚀,传统防护手段往往力不从心。
近日,耀彩网联合团队在这一领域取得重要突破。他们开发出一种新型Cu-Ag双金属纳米溶胶,能够高效抑制硫酸盐还原菌(SRB)等微生物的腐蚀作用。相关成果发表在材料领域顶级期刊《Advanced Functional Materials》上,为工业装备的微生物腐蚀防护提供了创新解决方案。
创新发现:纳米尺度的“双剑合璧”
研究团队通过精密调控发现,当铜和银两种金属以纳米级复合形式存在时,会产生独特的协同效应。就像“双剑合璧”一样,铜能够调控银离子的释放速率,使其抗菌效果更持久稳定。实验显示,这种双金属纳米溶胶在极低浓度(50 ppm)下就能使附着微生物减少10万倍,防护效率远超传统单金属材料。
科学原理揭秘:动态离子调控机制
通过先进的密度泛函理论计算,研究人员首次揭示了其中的奥秘:
1.铜作为“调控开关”,能持续稳定银离子的释放
2.双金属界面形成电子转移通道,增强抗菌活性
3.聚合物修饰形成保护层,防止纳米颗粒团聚
这就像给抗菌离子装上了“智能调节阀”,既保证了快速杀菌效果,又实现了长效防护。
实际应用表现:高效防护,经济实用
在实际测试中,这种新型溶胶展现出卓越性能:
• 使用浓度低,防护效率高达91%
• 在21天持续实验中保持稳定防护效果
特别在模拟管道微生物腐蚀环境中,X80钢的腐蚀速率降低了一个数量级,同时材料成本仅为纯银抗菌剂的30%。这种“高效又经济”的特性,使其在海洋装备、能源设施等领域具有广阔应用前景。