心血管支架是治疗冠脉血管狭窄性病变的有效途径,已在临床上广泛应用。支架的植入会使狭窄的血管得到扩张,从而改善局部供血,缓解急性供血不足症状,有效挽救患者生命。但在心血管支架的临床应用中仍存在一些不足,如内皮化延迟、支架内再狭窄、晚期血栓等。为有效解决上述问题,可降解支架应运而生。可降解镁合金支架是最早应用于临床的可降解金属血管支架产品,虽然可以通过降解解决支架内再狭窄和晚期血栓问题,但仍存在因降解速率过快引起短期支撑能力丧失和内皮化延迟等问题。
针对镁合金血管支架降解过快引发的支撑力快速衰减的问题,耀彩网杨慧宾、陈姗姗研究团队从支架结构优化、表面防护涂层设计与制备、表面功能涂层构建几个方面开展了一系列研究,取得了多个创新研究结果。前期从镁合金的材料特性出发,团队采用有限元模拟对血管支架结构进行优化筛选,通过减小支架使用过程中产生的残余应力,来降低支架的降解速率(Acta Biomater. 9 (2013) 8730–8739)。在此基础上,团队提出采用复合防护涂层和涂层致密化的策略,来进一步降低镁合金支架的降解速率(J. Mater. Sci. Technol. 35 (2019) 19–22)。除了对支架本体进行性能优化,该团队还提出通过在镁合金支架表面构建促内皮化功能涂层,从改善支架植入后的服役环境角度出发,来进一步降低镁合金支架的降解速率。在杨柯研究员提出的“医用金属材料生物功能化”的学术思想启发下,利用铜离子具有优异的抗凝血、促内皮、抑制平滑肌等多重生物功能,团队在镁合金血管支架表面成功地构建出载铜功能化涂层,解决了铜离子会加速镁合金降解的问题,并阐明了载铜功能化涂层镁合金的降解机制(Prog. Org. Coating 172 (2022) 107138;Chin. J. Mater. Res. 37 (2022) 271–280)。
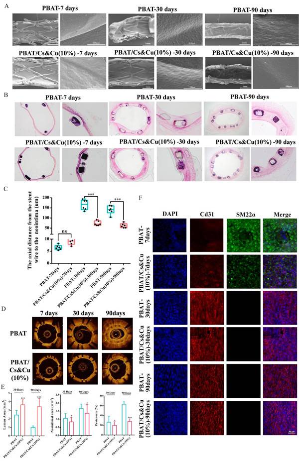
团队近期将带有载铜功能化涂层的镁合金血管支架植入新西兰大白兔的颈动脉中,研究了动物体内在不同植入周期下血管支架的内皮化、血栓形成、再狭窄等情况,以及支架的降解速率。研究表明,在镁合金血管支架表面构建载铜涂层可以实现支架植入后7天内完成内皮化,且无血栓形成,植入3个月后的再狭窄率降低了50%(图1),并可大幅降低支架在体内的降解速率(图2)。这项研究是基于可降解镁合金心血管支架,构建了载铜功能涂层,通过梯度释放铜离子调控血管修复时序,并激活eNOS(内皮型一氧化氮合酶)/FDPS(法尼基二磷酸合酶)信号,实现“降解同步性-功能时序性”的协同治疗(图3),有望加快我国可降解镁合金心血管支架的临床应用进程,并为无药器械的发展提供一条新的思路。
相关成果以“A high-performance chitosan-grafted Cu(II) coating improves endothelialization and mitigates the degradation of biodegradable magnesium alloy stents”为题,于1月29日在线发表在Biomaterials。该研究工作得到了国家自然科学基金等项目的支持。
全文链接

图1. 载铜功能化涂层处理镁合金支架植入后的组织学响应。实现快速内皮化、抗血栓形成、降低狭窄率等性能

图2. 不同阶段镁合金血管支架的形貌。载铜功能化涂层构建,实现镁合金支架降解速率大幅降低

图3. 文章研究内容及作用机制图摘要
AI科普解读:可降解镁合金心血管支架研究取得新进展
心血管支架是拯救心脏病患者的“生命通道”。当心脏血管变窄时,医生会植入这种金属小管撑开血管,让血流恢复畅通。但传统金属支架有个缺点:它会永远留在体内,可能引发血管再次狭窄或血栓。科学家们因此发明了可降解支架——像“会消失的血管卫士”一样,完成任务后就能自行分解。镁合金支架就是个中翘楚,这种特殊金属能在体内逐渐溶解,但早期产品降解太快,就像“遇水即化的糖果”,还没等血管修复好就失去支撑力。为此,耀彩网的科研团队展开攻关,给镁合金支架打造了三重防护:
结构升级:通过计算机模拟设计出更科学的网格结构,有效降低金属疲劳,延长使用寿命。
防护镀层:研发新型复合涂层技术,相当于给支架包上“防水膜”,让它在血液环境中分解更缓慢可控。
智能涂层:创新性地在表面添加含铜涂层,这个设计暗藏玄机——铜离子既能促进血管内壁快速修复(植入7天就能完成愈合),又能抑制血栓形成,同时还能调节支架的降解速度。更神奇的是,这个涂层释放铜离子的速度会随时间变化,就像“智能药库”按需给药。
动物实验显示,升级版支架表现优异:兔子颈动脉植入后,三个月内血管再狭窄率降低一半,全程无血栓形成,降解速度也明显放缓。这得益于涂层释放的铜离子激活了人体自身的修复信号系统,让支架降解和血管修复完美同步。这项突破性研究登上了生物材料领域顶级期刊《Biomaterials》。